网站首页
关于协会
协会简介
协会领导
机构设置
协会章程
管理制度
服务项目
联系我们
行业动态
通知公告
协会动态
行业资讯
党建动态
新闻资讯
政策法规
国家政策
地方政策
政策解读
会员专区
入会指南
服务细则
加入协会
会员风采
绿色视界
绿色发展
行业碳说
循环经济
动态专报
绿色发展报告
动态专报(2024)
动态专报(2025)
动态专报(2026)
您当前所在位置:
主页
>
政策法规
>
地方政策
国家政策
地方政策
政策解读
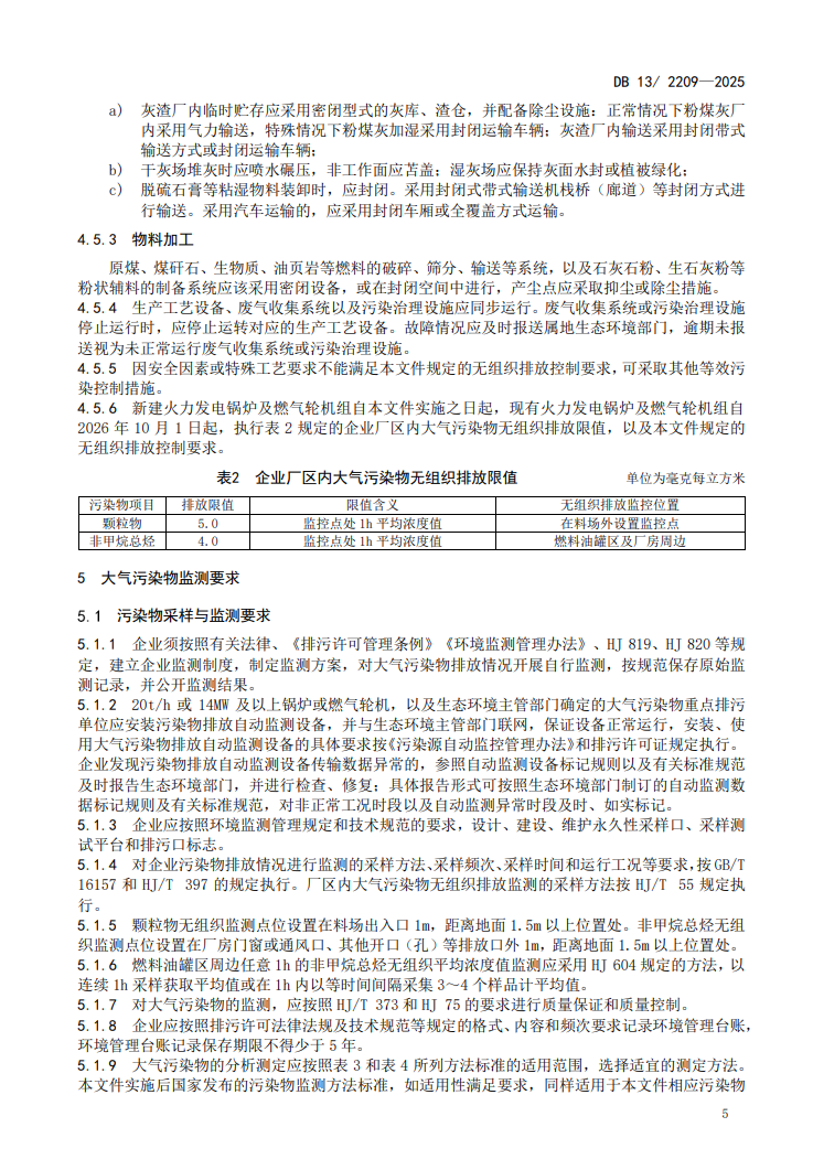
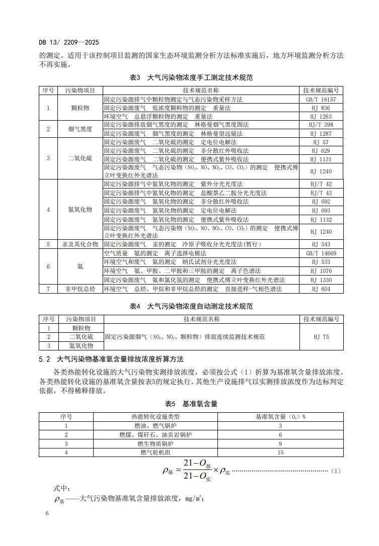
河北省地标-火电厂大气污染物排放标准
发布时间:2025-09-05 14:43
|
栏目:
地方政策
|
浏览次数:
2209-火电厂大气污染物排放标准.pdf
上一篇:《石家庄市特色产业集群提档升级三年行动方案(2025—2027年)》
下一篇:河北省地标-石灰工业大气污染物排放标准
Copyright © 2020-2022 河北省绿色低碳循环发展协会 版权所有
电话:15031178853 地址:河北省石家庄市桥西区友谊南大街 备案号:
冀ICP备2022013871号
扫一扫
关注于我们