近日,国资委印发《中央企业绿色低碳供应链建设指引(试行)》。
文件指出,本指引适用于国务院国有资产监督管理委员会(以下简称国务院国资委)代表国务院履行出资人职责的国家出资企业(以下简称中央企业)。
文件明确,将绿色低碳理念融入中央企业供应链管理全过程、各环节,以建设绿色低碳供应链为引领,协同推进降碳、减污、扩绿、增长,加快发展方式全面绿色转型。
到2030年,中央企业供应链绿色低碳转型取得积极进展,绿色低碳供应链管理体系逐步建立,带动上下游企业共同转型的作用明显增强,全链条能源资源消耗、温室气体排放持续下降,形成一批绿色低碳供应链领军企业,如期实现碳达峰。
到2035年,中央企业供应链绿色低碳管理水平全面提升,绿色低碳循环产业体系基本建立,企业发展全面进入绿色低碳轨道。
指引文件从健全绿色低碳供应链管理体系、推进供应链各环节绿色低碳转型、夯实绿色低碳供应链支撑基础、强化绿色低碳供应链建设组织保障等四个方面,阐述了央企绿色低碳供应链建设路径。
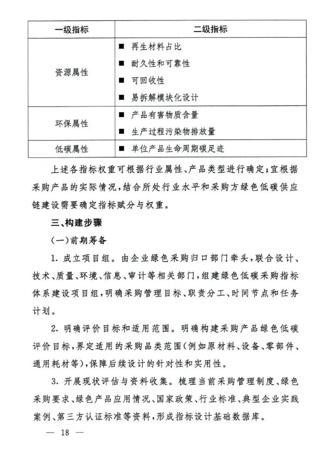
健全绿色低碳供应链管理体系方面,文件指出,加强绿色低碳供应链管理绩效评价。结合自身业务特点与绿色低碳发展水平,构建覆盖规划、设计、采购、生产、物流、回收与再利用等供应链各环节的绿色低碳供应链管理绩效评价指标体系,实施动态评价与持续改进机制,实现对绿色低碳供应链建设全过程的跟踪、评估与优化。
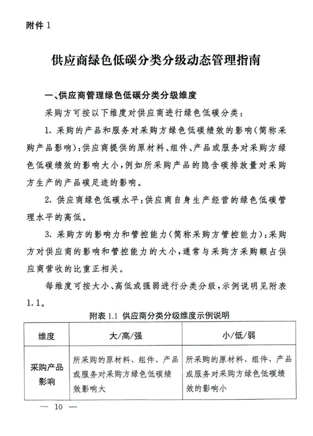
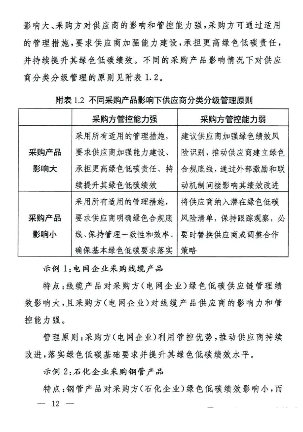
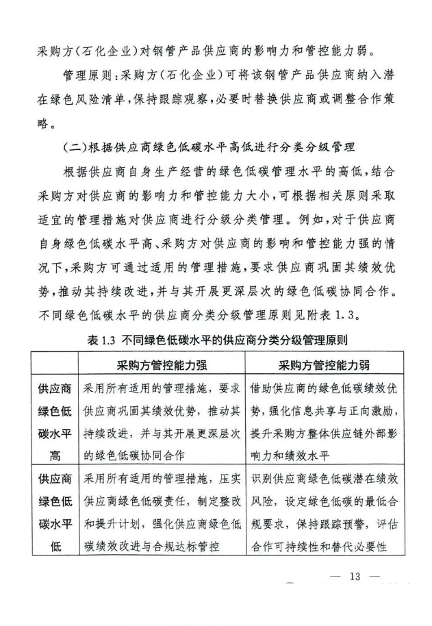
推进供应链各环节绿色低碳转型方面,文件显示,加强供应商绿色低碳管理。建立健全供应商绿色低碳分类分级动态管理机制,制定并公开筛选和认定标准,对供应商在环境保护、能源资源节约、碳减排等方面表现进行管理评价,鼓励建立绿色供应商数据库。建立激励约束机制,对绿色低碳发展方面表现优异的供应商给予优先合作、价格优惠、增加份额、缩短付款期限等激励;对存在严重不足或长期未改进的,逐步降低份额、暂停采购直至终止合作。
强化绿色低碳采购协同。鼓励采信绿色产品认证、碳足迹核查、绿电消费认证、绿色工厂、零碳园区等评定结果,推动第三方评价结果与采购工作有效衔接。
全面推行绿色生产。实施清洁能源替代,逐步提升可再生能源和绿色电力消费比例,优先选择高效节能设备与先进适用绿色低碳技术,有序推进老旧设备更新替代和升级改造,持续优化生产工艺流程,加强末端污染物治理,努力降低能源、资源使用强度,减少各类污染物和温室气体排放。
发展绿色低碳仓储,结合业务实际优化仓储网络布局,因地制宜应用智能照明、屋顶分布式光伏等技术,提升仓储的绿色低碳运营水平。
夯实绿色低碳供应链支撑基础方面,文件表示,加强关键技术研发。加大能源清洁高效开发利用、资源集约循环利用、污染防治、低碳与零碳工业流程再造、生态系统固碳增汇、数智化赋能等共性技术研发投入。
详情见下:
























